AI班前会:安全生产管理小助手

AI班前会管理系统

AI班前会管理系统
AI智慧班前会系统,专为建筑工地打造,赋能班组安全交底数字化升级。
产品内置AI算法,通过摄像头可自动识别参会人员,班前会全程录音录像,上传至管理平台并自动生成档案,将传统口头交底转化为可追溯的数字档案。
产品可有效提高开会效率,减轻项目安全管理负担,解决安全会议流于形式、责任难以追溯的痛点,协助项目落实安全责任,规避事故风险。
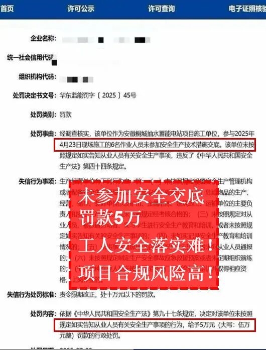
背景:日益严格的安全责任落实

《中华人民共和国安全生产法》第44条:
生产经营单位必须如实告知从业人员作业场所和工作岗位存在的危险因素、防范措施以及事故应急措施。
《建设工程安全生产管理条例》第27条:
建设工程施工前,施工单位负责项目管理的技术人员应当对有关安全施工的技术要求向施工作业班组、作业人员作出详细说明,并由双方签字确认。
价值:落实安全责任 为管理减负
落实安全
通过AI人脸识别实现自动统计,全程音视频记录安全交底过程,将抽象的安全责任转化为具象的可视化证据,真正做到责任到人、过程可溯。
管理减负
自动完成清点、记录和归档,一键生成标准化班前会记录表,减轻安全管理人员工作量,大幅提升管理效率。
风险规避
完整记录项目履行法定义务,从而规避或减轻因“责任不清”所导致的法律风险与经济损失。
主要配置及功能

1 交底人员实名制自动识别
将摄像头部署在宣讲台、通道口等区域,当劳务工人进入摄像头范围时,自动识别人员,并自动比对劳务花名册实名制人员人脸信息,从而自动判别当前参会人员姓名、人数、班组(公众)等信息,并将当前结果实时显示在班前会大屏。
通过人脸自动识别统计,可自动化完成全班组考勤,并杜绝他人代打卡、提前签到等造假行为,提高开会效率,落实效果。

2 班前会自动预约
系统通过自动预约与智能记录,实现安全管理的标准化与自动化。系统支持设置每日、每周等周期性任务及临时性班前会任务,提前预设会议名称、人员、时间、地点后,系统即可在指定时间自动启动AI摄像头,完成人员识别与会议全程记录。

3 班前会数智化管理
全自动录音录像功能在会议开始后自行启动,全程记录交底过程,确保内容完整留存。
系统能根据现场语音自动识别并转写,快速生成包含关键要点的会议纪要,有效节省人工整理时间。
整个过程无需专人操作,同时提供音视频与文字双重记录,为安全责任追溯与工作复核提供了清晰可靠的依据。

4 班前会教育内容定制
内置安全培训视频库功能提供涵盖高处作业、用电安全、消防知识等各类主题的标准化教学资源,有效解决班组自行准备培训材料困难的问题。
管理人员也可根据项目特点,通过后台自行上传定制视频或案例资料,精准匹配现场实际风险。
该功能支持在班前会一键调用播放,以直观生动的影像替代枯燥讲解,显著提升安全教育的针对性与感染力,让培训效果深入人心。

4 多系统联动
多系统联动管理功能支持多系统联动,如将班前会与人员积分制、实名制闸机等系统深度打通,实现安全管理的闭环控制。
系统可自动记录参会情况,对按时出席人员奖励安全积分,激发参与积极性;
对于多次无故缺席者,系统与实名制闸机,限制其进入施工现场。通过这种联动机制,有效将安全教育与人员准入绑定,从源头强化了班前会的约束力与执行力。

有间建科(AWSA)是中数股份核心成员企业,2013 年成立于上海,是国内工程管理数智化应用服务商,深耕基建管理数智化领域,以技术突破破解行业痛点。
公司总部设于上海,截至 2025 年底,已在全国布局 11 个运营及服务中心,构建全域响应网络。业务覆盖大交通、桥隧、房建、水利水电、能源、交通枢纽等重大基建领域,深度适配不同项目的数智化管理需求。
依托 “市场 - 研发 - 交付” 一体化服务能力与体系化数字解决方案,公司已服务中国中铁、中国铁建、中国交建等超 200 家工程企业,落地超 1000 个基建项目,其中国家重点工程占比超 20%,以实战成果验证服务价值。
秉持 “构建互联互通的智慧工程” 使命,以 “用 AI 让工程管理更智慧” 为目标,公司聚焦数据驱动,为建设、施工单位及工程院校等用户,提供基于行业 AI 的智慧建管、安全及效率工具、数智展厅、数字孪生等产品及方案,助力项目实现 “管理成功”。
公司获评上海市 “专精特新” 企业、国家高新技术企业,斩获 “应急与安全科技进步奖” 一等奖,获张江国家自主创新示范区 “高增长资助” 专项资金,入选 “科技创新技术装备、产品特别优秀案例”,主参编多项行业团体标准;持有电子与智能化工程、建筑装修装饰工程专业承包等资质,拥 7 项发明专利、100 余项软件著作权,产研团队占比超 50%,持续引领行业技术发展新方向。